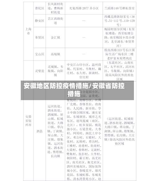
安徽地区防控疫情措施/安徽省防控措施
安徽怀远 、广西北海发生新冠本土疫情,各地采取了哪些措施?
在广西北海发现了本土新冠疫情,当地就已经立即暂停了一些娱乐场所的营业 ,禁止堂食 。在北海当地已经划分了84个中高风险地区,为了让人员能够足不出户都已经实现了上门服务,点对点的对人员进行运送货物。为了能够确保人员的蔬菜供应 ,已经将当地的金葵市场里面的批发蔬菜转运到了其他的批发市场当中。

应对措施:北海市及时成立旅游服务专班,全力开展服务和保障工作,确保滞留游客的诉求得到积极响应和稳妥处置 。其他医药健康行业动态 政策动向:国家医保局领导调研长期护理保险制度试点工作 ,强调加大试点探索力度,总结形成可复制、可推广的经验,协同促进长期照护服务体系建设和养老产业加快发展。

对于跨区域外溢的高风险区人员 ,流入地采取7天集中隔离医学观察;跨区域溢出的中风险区人员,采取7天居家医学观察;跨区域外出的低风险区域人员,不需要采取隔离管控措施,但要求3天内完成两次核酸检测 ,并做好个人健康监测。

防控措施:采取“个人防护、避免聚集”的防范措施 。跨区域外出的低风险区人员离开时应持48小时核酸检测阴性证明。对跨区域外出的低风险区人员,不需要采取隔离管控措施,但要求3天内完成两次核酸检测 ,并做好个人健康监测。
广西北海因为疫情的原因,已经有两千多名游客滞留在北海 。根据相关的规定没有去过高风险地区,健康码为绿色 ,需要携带48小时核酸检测阴性证明,才可以出北海市。
城市采取大量措施与防护:疫情期间,国内每座城市都采取了数量极多的措施与防护手段。这些措施涵盖了多个方面 ,从社区层面的封闭管理 、人员排查,到交通枢纽的严格检查、消毒,再到公共场所的限流、卫生保障等。通过这些全面且细致的措施 ,有效阻断了病毒的传播链条,避免了疫情的进一步扩散和恶化 。
安徽一地划定14个封控区,封控区采取了怎样的防疫措施?
封控区已经对相应的地点进行了消毒管理,并做好了核酸检测工作,完善了健康监测的防控措施 ,要求居民开窗通风,出门佩戴口罩。
封控区:实行“区域封闭 、足不出户、服务上门 ”的管理措施,严格落实居家隔离。管控区:实行“人不出区 ,严禁聚集”的防疫措施,原则上居家隔离,但可到社区下购买生活保障用品 。
封控的第7天分别进行一次全员核酸检测。暂时关闭辖区内经营性场所和棋牌室、活动室等非生活必需的文体休闲娱乐场所。封控区内严格落实居家隔离措施 ,做到足不出户 。有条件时,单人单间居住。
严格封控管理,减少人员流动小区实施全封闭管理 ,严格限制人员进出,仅允许必要物资配送和紧急医疗需求通行。通过物理隔离(如围挡 、门禁)和人员值守(志愿者、安保)双重保障,杜绝外部输入风险 。同时 ,居民非必要不外出,减少内部交叉感染可能。
落实环境消毒、居室通风等措施。封控区封闭隔离、足不出户 、服务上门,严格实施居家隔离管控措施:①如因就医等确需外出人员须经社区疫情防控办同意,安排专人专车 ,要求其全程做好个人防护,并落实闭环管理;②居家隔离必须符合相关要求,佩戴口罩 ,避免家庭成员之间的接触,落实环境消毒、居室 。
对于一般的封控区来说,至少需要做3次核酸 ,也就是在封控的第7天分别进行一次全员核酸,然后再根据检测出来的阳性标本数来调整防疫政策。也有些疫情比较严重的地区会在前7天每天、后7天每3天做1次核酸,而且都是医护人员上门进行采样 ,具体事项还需要根据当地的防疫政策来决定。

安徽去上海需要隔离吗(最新防控政策)
安徽前往上海是否需要隔离,取决于出发地是否为中高风险地区。近来安徽省无高风险地区,有中风险地区(宿州市埇桥区大营镇大营新村) ,具体政策如下:中风险地区人员:来自安徽中风险地区(如宿州市埇桥区大营镇大营新村)的人员,来沪后需实施14天严格的社区健康管理,并在第14天进行2次新冠病毒核酸检测 。
截至近来,从宿州前往上海是否需要隔离取决于所在区域风险等级 ,中风险地区人员需14天社区健康管理,低风险地区无需隔离。
不需要隔离。铜陵是属于安徽,现在安徽属于低风险区 ,进入上海属于跨省,需要提供7日内阴性核酸检测,但是不需要隔离 。
安徽人去上海现在需要隔离 ,进行必要的医学隔离防疫检查的,防止携带病毒进入上海。
安徽繁昌疫情传播力“超乎想象 ”,当地有关部门采取了哪些防控措施?
做好隔离区的封控措施。这次病毒的传播是非常快的,为了阻断病毒的传播 ,减少人员的流动,将会展开封控措施,对重点区域 ,重点人群,进行有目的,有计划,有组织的封控管理 。在封控管理时间 ,也要保证封控区人们的正常生活,保证好民生问题,这样才能得到封控区人们的理解和支持。尽快开展全员核酸检测。
安徽繁昌地区发生了新的疫情情况 ,当地疫情防控部门采取了紧急措施进行疫情的防控工作 。当地疫情防控部门引导当地居民一一进行核酸检测,人们有秩序地分区域进行核酸检测,并且很多人都积极配合疫情防控部门的工作 ,我相信他们能够早日战胜疫情,并且也会让我们重新恢复到正常的生活状态。
对于安徽繁昌地区的疫情来说,因为安徽繁昌的无症状感染者非常多 ,如果想要进一步阻止新冠疫情的传播,我们需要尽可能加大核酸检测的检测力度,同时也需要尽可能根据不同的片区来划分所谓的管控区和封控区。
生活办公场所勤打扫 、多通风 。多观察不隐瞒;如有发热、咳嗽等呼吸道感染症状 ,请及时到当地医疗机构发热门诊就诊。就诊时请戴好口罩,尽量不乘坐公共交通工具前往。近14天内有过中高风险地区旅居史的人员有发热、呼吸道感染症状的,请拨打120急救电话,由120救护车转运到医院发热门诊诊治。
当一个地区出现确诊病例的时候 ,就会引起全境的恐慌,当地也会第一时间开展核酸检测排查,密切接触人群尽量把疫情的事态给控制住 。但是在安徽的繁昌区却出现了一个超级传播者 ,这个传播力是超乎想象的。
合肥,江苏海安市等多地取消、暂停常态化核酸检测
〖壹〗、合肥 、江苏海安市等多地确实取消或暂停了常态化核酸检测,这一调整主要基于全国疫情形势总体趋稳的背景,旨在科学、精准、有效地开展疫情防控工作 ,同时兼顾经济社会发展需求。
〖贰〗 、多地已取消常态化核酸检测,包括山东德州、江苏通州湾示范区、安徽多地、江苏海安 、广东惠州等地区 。取消常态化核酸检测,“核酸检测热”开始降温 今年4月 ,全国多地因疫情压力展开常态化核酸检测,频率在2-10天不等。
〖叁〗、安徽黄山歙县:原定6月13日至14日的区域核酸检测工作取消。江苏海安:6月13日起暂停开展区域核酸检测常态化巡检 。安徽黄山风景区:6月11日起取消原定每周周二的区域核酸检测工作。广东惠州:6月10日起,惠州市机场、火车站和汽车站等出行站场 ,不再要求旅客持有48小时核酸检测阴性证明。
〖肆〗 、例如江西、安徽、合肥等地就已经针对低风险人员取消了查验核酸,证明来自低风险地区人员就可以直接通行 。近来在取消常态化核酸检测的地区名单当中南北各地均有。
〖伍〗 、近来从上海乘坐高铁去江苏海安市,要核酸检测吗?上海乘坐高铁去江苏海安是要坐48小时核酸检测报告的。
〖陆〗、应该是用不着核酸检测的,现在坐火车情况 ,应该是没有什么新的规定的,而且低风险地方流动不受限制的 。
安徽疫情最新消息
累计病例统计:自6月26日至7月15日24时,安徽省共报告本土确诊病例395例 ,其中宿州市泗县363例、灵璧县16例,蚌埠市怀远县15例 、禹会区1例。近来仍在院治疗160例。共报告本土无症状感染者1625例,尚在医学观察804例。境外输入情况:截至7月15日24时 ,安徽省在院治疗的境外输入确诊病例2例 。
022年6月28日0-24时,安徽省新增无症状感染者15例,其中宿州市泗县13例。泗县自即时起对所有住宅小区、村(社区)实施封控管理 ,要求人员足不出户并开展全员核酸筛查。
月18日0 - 24时,安徽省报告新增无症状感染者1例,位于六安市 。具体情况如下:当日整体疫情数据:5月18日0 - 24时 ,安徽省报告无新增确诊病例,无新增疑似病例,仅新增无症状感染者1例(六安市)。5月13日至18日24时累计数据:确诊病例:共报告确诊病例7例,其中合肥市2例 ,六安市5例。
芜湖市繁昌区4例 铜陵市铜官区9例 新增治愈出院:1例(境外输入) 。新增解除医学观察的无症状感染者:4例(马鞍山市当涂县3例,铜陵市铜官区1例)。
发表评论