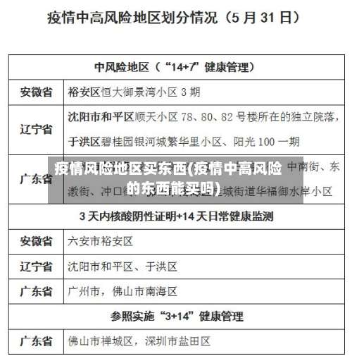
疫情风险地区买东西(疫情中高风险的东西能买吗)
疫情期间购买进口商品安全吗?
〖壹〗 、疫情下的进口商品在采取严格防疫措施的前提下是安全的 。首先,需要明确的是 ,病毒确实有可能在物体表面保持活性,因此理论上存在通过进口商品传播病毒的风险。然而,在实际操作中,我国已经采取了一系列严格的防疫措施来确保进口商品的安全性。

〖贰〗、综上所述 ,尽管存在一定的潜在风险,但遵循适当的预防措施后,从保税仓购买的商品在疫情期间通常是安全的。

〖叁〗、只要做好相应的防护和处理 ,购买和食用进口食品是相对安全的 。
〖肆〗、亚马逊作为知名的跨境电商平台,在疫情期间仍然保持了较高的安全性。此外,从境外进口的商品 ,经过海关和快递公司的多次消毒处理,到达消费者手中时,已经经过了多道安全检查。因此 ,消费者无需过度担心商品的安全性 。海关部门和快递公司对病毒检疫的重视程度远高于普通消费者。
〖伍〗 、感染风险低:中国疾控中心副主任冯子健指出,进口货品检测出核酸阳性仅说明曾受污染,不代表具有传染性。新冠病毒需满足“活病毒”且“病毒载量足够高 ”两个条件才可能传播 ,而长途运输中物表病毒多已失活或变为核酸片段 。
〖陆〗、在疫情期间购买国外商品存在一定风险。全球范围内,某些国家的疫情状况比中国更为严重,这增加了商品在生产、包装 、运输过程中的感染风险。 中国海关部门已经发现部分海产品包装存在新冠病毒污染,这使得从国外进口的商品安全性受到质疑 。北京疫情的反弹与生鲜市场有关联 ,就是一个例子。
新冠疫情张家界还可以在网上买东西或者寄快递?
〖壹〗、可以在网上买东西或者寄快递。疫情的发生影响了很多行业,对于网购族来说,疫情期间网上买东西 ,做好防护细节,快递还是可以放心收,来自低风险地区的快递一般无需进行消毒 ,处理包装后注意及时洗手即可 。中高风险地区建议对快递外包装进行消毒。去接收快递时,与快递员接触前,佩戴好口罩。
〖贰〗、张家界是否可以去旅游 ,需要根据最新的疫情防控情况和景区开放状态来判断。以下是一些关键信息: **疫情影响**:2021年7月,张家界市曾因确诊一例本土新冠肺炎病例而关闭所有景区景点,并建议游客暂不要前往 。这是由于当时疫情形势严峻 ,为了减少人员流动 、防止疫情蔓延而采取的措施。
〖叁〗、张家界因疫情原因建议不要前往张家界旅游,南京开放景区引发争议在张家界宣布因为新冠疫情原因建议大家不要前往张家界旅游的同时,南京作为新冠疫情相对严峻的城市,竟然选取开放景区 ,此举也是引起了不少朋友们的质疑。
〖肆〗、张家界市新冠肺炎疫情防控指挥部关于我市在外省入张集中隔离管控人员中新增2例新冠病毒感染者活动轨迹的通告2022年11月23日,张家界市永定区在集中隔离管控人员中新增2例新冠病毒阳性感染者,已闭环转运至定点医院隔离治疗 。
〖伍〗 、月26日11:10步行前往南庄坪街道社区卫生服务中心核酸采样点 ,后步行返回家中。11月27日8:48乘旺角家园二期8栋电梯下楼到小区门口取快递;8:50乘旺角家园二期8栋电梯返回家中;10:28乘旺角家园二期8栋电梯下楼到小区门口流动采样车采样;10:33乘旺角家园二期8栋电梯返回家中。
〖陆〗、北京的快递停运原因我觉得是新冠病毒的原因,快点来之全国乃至世界各地,很多中高风险地区的人流和快递都是传播的主要途径 ,如果是把快递停运了可以大大的减少传播途径,从而也大大降低了疫情防控风险,所以呀大家一定要配合国家做好疫情防控措施 。

疫情囤货清单
上海市民囤积一年生活物资的心得分享:此刻的上海正经历新冠疫情 ,封控期间物资储备的重要性凸显。以下是我结合自身经验总结的囤货清单及实用技巧,涵盖主食、蔬菜 、防护用品等核心类别,供大家借鉴调整。主食类大米:储备400斤 ,用纱布包裹花椒置于米袋中,可防虫保鲜 。
核心硬件:存储设备与烹饪工具大容量冰箱/冷柜:优先选取400升以上型号,用于长期储存肉类、冷冻半成品(如速冻水饺、手抓饼)及耐储蔬菜(土豆、胡萝卜)。电磁炉/小电锅:无燃气或厨房空间有限时,可满足简单烹饪需求。
上述囤粮清单涵盖了主食 、谷物豆类、干货、调料 、酒水饮料、肉类、蛋类和蔬菜水果等多个方面 ,旨在确保在疫情期间家庭的基本生活需求得到满足 。在囤货时,需根据个人口味 、家庭消耗速度以及冰箱容量进行合理调整。同时,建议定期(如每周)对囤货进行补货 ,确保食材的新鲜度和多样性。
现在疫情快手东西能买吗
例如,在疫情期间,一些重疫区就被设定了不能下单的规则 ,因此这些地区的用户在尝试下单时会收到提示,显示该地区不支持购买。此外,快手平台的小黄车部分存在地区限制 ,而闪电送服务则没有这样的限制,因此闪电购功能可以正常购买和下单,不受地域限制影响 。
这取决于发货地和收货地的疫情风险等级。中高风险地区基本就不能发货(收货) ,低风险可以发货(收货)。资料扩展发货政策调整承诺发货时间、发货地址或用户收货地址在如下表格范围的实物订单,不纳入及时发货率、揽收异常率指标计算且不做延迟发货扣款,其他地区的订单正常考核 。
抖音 、快手用户在春节期间(1月24日-2月2日)的消费行为呈现出不同特点,抖音成为购买“战疫”物资的重要渠道 ,快手对特殊时期需求反应较不敏感,且二者在商品类目、用户消费习惯等方面存在差异,同时高浏览量商品不一定高销量 ,品牌带货需注意多方面事项。
建议你这段期间比较好别买石家庄的东西,有一定的风险,尤其是冷冻累食品 ,要看有没有核酸检测结果。
三门峡疫情怎么买东西
第三种方法就是可以网上购物,当然小编在这里所说的网上购物是指购入那些对于存贮时间要求比较的低的水果蔬菜,比如土豆、干果等 。在买菜的时候尽量绕过行人太多的地方 ,也不要子啊买菜的地方停留太久,先具体的规划路线,列出自己要买的蔬菜水果 ,到了超市之后拿完自己改买的东西之后立马乘车回家。
报备要求:上述人员需第一时间向所在社区(村) 、单位或住宿宾馆报备,配合落实隔离管控、核酸检测、健康监测等措施。非必要不前往中高风险地区 关注国内疫情动态,非必要不前往高、中风险地区及本土疫情发生地 。确需前往的,需做好个人防护 ,返峡后建议主动做一次核酸检测,并自我观察14天。
河南省三门峡外地寄东西可以寄到家。但是市民收取快件时,尽量不网购来自疫情严重国家或地区以及有本土病例地区的各类商品 ,降低感染风险;要戴好口罩 、一次性手套,尽量选取无接触式配送,可以请快递员将快递存放在快递柜、驿站等处 ,如需当面签字收发,请与快递员保持安全距离 。
不能。截止到2022年9月13日查询到三门峡和西安市确诊病例连续十天都没有增加,三门峡已经封了疫情严重 ,不能邮东西到西安,解放后可以邮寄,三门峡和西安市居民都需要做好安全防护 ,安全出行。还需要携带健康码和每天一检核酸。
通过查询相关资料显示,截止9月7日,三门峡疫情,外出打工可去 。三门峡市疫情防控指挥部决定自2022年9月6日12时起 ,我市主城区(湖滨区、陕州区 、经济开发区、示范区、商务中心区)解除静态管理,有序恢复正常工作生活和生产经营秩序。所以三门峡疫情,外出打工可去。
东莞疾控:谨慎购买境外和中高风险地区商品,境外商品有何风险
〖壹〗 、也会污染内部的货品 。快递行业相关人员没有最先发病 ,说明对邮件表面的防护和消毒效果是好的,但对包装里面的货品出现传播风险要引起高度重视。
〖贰〗、高风险的邮购物品容易被污染 此次疫情的感染源很可能和进口冷冻链物品有关,辽宁、内蒙等地的病例几乎聚集在港口城市 ,并且在境外邮购的物品上采集到了新冠病毒,可见邮购物品也是传染风险很高的一种渠道。
〖叁〗 、北京疾控建议尽量减少购买境外产品,境外商品是有感染的可能的 。实际上北京已经有居民 ,因为收到世界快件,最终导致自己感染了病毒,并且也出现了阳性的情况。所以说为了避免因为这些邮件所造成的感染 ,所以说还是要注意尽量去减少购买境外商品。
〖肆〗、安全建议 减少邮购风险:尽量不邮购来自中高风险国家或地区的商品 。物流环节消毒:快递公司需对邮件运输、存放及配送环节进行消毒,工作人员应规范佩戴口罩并加强手部卫生。居民收取规范:佩戴口罩和一次性手套收取邮件。对邮件内外包装进行消毒,避免用手直接触摸眼 、鼻、口 。
发表评论